关于10个矿山地质环境保护与土地复垦方案审查结果的公示
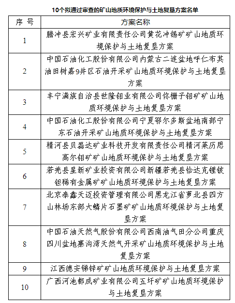
根据《土地复垦条例》和《矿山地质环境保护规定》等有关规定,我部委托中国自然资源经济研究院组织专家对腾冲县宏兴矿业有限责任公司黄花冲锡矿等10个企业编制的矿山地质环境保护与土地复垦方案(以下简称“方案”)进行了评审。现将拟同意通过的10个方案和专家意见进行公示,公示期为自发布之日起7个工作日。
任何单位、个人对公示结果有异议的,请在公示期内与国土空间生态修复司联系并提供有关材料。单位反映情况需加盖公章,个人反映情况需提供有效身份证明并留下联系电话、地址、邮政编码。
电子邮箱:jyang@mail.mnr.gov.cn
自然资源部
2025年8月18日

附件 :
11. 评审意见.rar
版权所有:中国地质灾害防治与生态修复协会
地址:北京市海淀区中关村东路66号世纪科贸大厦B座2层 电话:010-62119819
京ICP备12052178号-2 京公网安备 11010702001900号
免责声明:本网站从行业工作角度出发,所载信息部分来自相关媒体,版权属原作者所有,如有不妥,请告知,我们将及时处理。