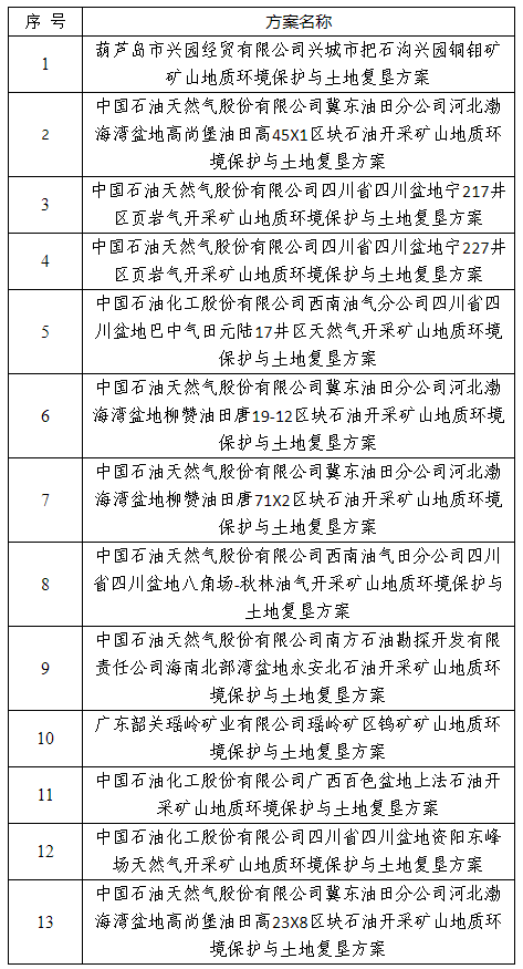
13个矿山地质环境保护与土地复垦方案审查结果公示
根据《土地复垦条例》和《矿山地质环境保护规定》等有关规定,我部委托中国自然资源经济研究院组织专家对葫芦岛市兴园经贸有限公司兴城市把石沟兴园铜钼矿等13个企业编制的矿山地质环境保护与土地复垦方案(以下简称“方案”)进行了评审。现将拟同意通过的13个方案和专家意见进行公示,公示期为自发布之日起7个工作日。
任何单位、个人对公示结果有异议的,请在公示期内与国土空间生态修复司联系并提供有关材料。单位反映情况需加盖公章,个人反映情况需提供有效身份证明并留下联系电话、地址、邮政编码。
电子邮箱:jyang@mail.mnr.gov.cn
自然资源部
2025年8月25日
13个拟通过审查的矿山地质环境保护与土地复垦方案名单

附件 :
2. 中国石油天然气股份有限公司冀东油田分公司河北渤海湾盆地高尚堡油田高45X1区块石油开采矿山地质环境保护与土地复垦方案.pdf
5. 中国石油化工股份有限公司西南油气分公司四川省四川盆地巴中气田元陆17井区天然气开采矿山地质环境保护与土地复垦方案.pdf
6. 中国石油天然气股份有限公司冀东油田分公司河北渤海湾盆地柳赞油田唐19-12区块石油开采矿山地质环境保护与土地复垦方案.pdf
7. 中国石油天然气股份有限公司冀东油田分公司河北渤海湾盆地柳赞油田唐71X2区块石油开采矿山地质环境保护与土地复垦方案.pdf
8. 中国石油天然气股份有限公司西南油气田分公司四川省四川盆地八角场-秋林油气开采矿山地质环境保护与土地复垦方案.pdf
9. 中国石油天然气股份有限公司南方石油勘探开发有限责任公司海南北部湾盆地永安北石油开采矿山地质环境保护与土地复垦方案.pdf
13. 中国石油天然气股份有限公司冀东油田分公司河北渤海湾盆地高尚堡油田高23X8区块石油开采矿山地质环境保护与土地复垦方案.pdf
14. 评审意见.rar
版权所有:中国地质灾害防治与生态修复协会
地址:北京市海淀区中关村东路66号世纪科贸大厦B座2层 电话:010-62119819
京ICP备12052178号-2 京公网安备 11010702001900号
免责声明:本网站从行业工作角度出发,所载信息部分来自相关媒体,版权属原作者所有,如有不妥,请告知,我们将及时处理。